PI регулятор. Реле Siemens LOGO!

ПИ-регулятор в ПЛК LOGO! регулирует давление, изменяя скорость двигателя в зависимости от измеряемого давления. Таким образом, давление в системе охлаждающей воды поддерживается постоянным, независимо от количества потребителей. Оптимизируется эффективность охлаждения и предотвращаются сбои, вызванные дефицитом давления. Двигатель подключен к преобразователю частоты SINAMICS V20, который получает заданную скорость двигателя в качестве уставки частоты через аналоговый выход модуля расширения LOGO! AM2 AQ. Скорость асинхронного двигателя плавно регулируется с помощью SINAMICS V20. Проволочный электрод SIRIUS для контроля уровня подключен к реле контроля SIRIUS. Это необходимо для обеспечения и контроля подачи жидкости в насос во время работы. Состояние мониторинга модуля мониторинга SIRIUS передается на цифровой вход логического модуля LOGO!. Текущее давление в системе охлаждающей воды, заданное давление и наработка насоса могут быть напрямую отображены на внешнем дисплее LOGO! TDE. Заданное значение давления в системе охлаждающей воды также можно редактировать.
Преимущества внедрения данной системы
Представленное здесь решение предлагает следующие преимущества:
• Экономия и плавное регулирование скорости
• Простое сочетание задач привода с функциями датчиков и управления благодаря комбинации SINAMICS V20 с LOGO!
• Функция защиты и контроля двигателя через SINAMICS V20
• Отличная энергоэффективность благодаря адаптации выходной мощности двигателя к потреблению
• Прямое отображение сообщений и состояний устройств на встроенном дисплее LOGO!
• Простое изменение параметров функций управления LOGO! с помощью встроенной функции LOGO!
• Надежное планирование благодаря адаптированным продуктам

Данное применение особенно подходит для следующих отраслей и задач:
• Системы водоснабжения/канализации
• Нефтегазовая промышленность
• Управление зданиями
• Экстракционные, смесительные установки
Спецификация оборудования
| Заказной номер | Количество | Описание |
|---|---|---|
| 6ED1058-0BA08-0YA1 | 1 | Программное обеспечение LOGO!Soft Comfort |
| 6EP3331-6SB00-0AY0 | 1 | Блок питания LOGO! 24V/1.3A |
| 6ED1052-1HB08-0BA2 | 1 | Программируемый контроллер с клавиатурой и дисплеем LOGO! 24RCE, питание =24 В, 8DI/4DO(релейные выходы), Ethernet |
| 6ED1055-1MM00-0BA2 | 1 | Модуль аналогового вывода LOGO! AM2 AQ, питание =24 В, 2AQ, 0/4-20мА, 0-10 В |
| 6ED1055-4MH08-0BA1 | 1 | Текстовый дисплей LOGO! TD, 6-строчный, 3 цвета подсветки, 2 порта Ethernet |
| 7MF1567-3BD10-1AA1 | 1 | Преобразователь давления Siemens 0 - 2,5 бар |
| 3UG4501-1AW30 | 1 | Реле контроля уровня |
| 3UG3207-3A | 1 | Датчик контроля уровня |
| 6SL3210-5BE13-7CV0 | 1 | Частотный преобразователь Siemens SINAMICS V20 |
| 1LA7060-4AB10 | 1 | Электродвигатель Siemens |
Регистрация давления как измеряемой величины и предоставление его в виде аналогового значения
Измеряемой величиной в цикле охлаждающей воды является давление.
Измерительный преобразователь давления SITRANS P служит для преобразования физической силы в электрический сигнал. В корпусе из нержавеющей стали на керамической мембране закреплена измерительная полоса расширения.

При наличии рабочего давления p на керамической диафрагме расширяется или сжимается. Из-за увеличения или уменьшения сопротивления возникает падение напряжения, которое подается на усилитель и преобразуется в выходное напряжение постоянного тока от 0 до 10 В.

Через встроенный аналоговый вход логического модуля LOGO! постоянно считывается измеряемое напряжение (от 0 до 10 В) датчика давления.
Текущее давление можно рассчитать, масштабируя диапазон измерения давления от 0 до 25 бар и диапазон напряжения от 0 до 10 В. (Преобразование p→V служит только для пояснения. В логическом модуле LOGO! измерительный сигнал используется в В).

Постоянный контроль и поддержание давления в системе
Для обеспечения потребителей в системе охлаждающей воды постоянным давлением даже при изменяющихся нагрузках используется ПИ-регулятор.
Измеренное фактическое давление (Pфакт) сравнивается с заданным давлением (Pуст), сохраненным в программируемом реле LOGO!. ПИ-регулятор компенсирует разницу ∆P, изменяя рассчитанную заданную скорость.

• Разница ∆P компенсируется увеличением или уменьшением заданного значения скорости двигателя n и, следовательно, расхода QP.
• При увеличении заданного значения скорости двигателя n прокачивается больше охлаждающей воды QP, и давление P в системе увеличивается.
• При уменьшении заданного значения скорости двигателя n прокачивается меньше охлаждающей воды QP, и фактическое давление P в системе снижается.

Разница ∆P обусловлена переменной нагрузкой (расходом QC) потребителей 1, 2 и 3.
• При подключении потребителей расход QC увеличивается, а давление Pфакт в системе уменьшается.
• При отключении потребителей расход QC уменьшается, а давление Pфакт в системе увеличивается.

Управление электродвигателем через аналоговый модуль LOGO!
Значение уставки (от 0 до 10 В) для скорости двигателя n непрерывно передается аналоговым модулем расширения LOGO! AM2 AQ в SINAMICS V20 и масштабируется там в уставку частоты (от 0 до 50 Гц).
Нижний и верхний пределы уставки частоты зависят от минимальной и максимальной скорости двигателя, настроенных в SINAMICS V20 (P1080 = мин. и P1082 = макс.).

Двигатель, подключенный к SINAMICS V20, разгоняется или замедляется в соответствии с заданной частотой (n заданная → n фактическая), подаваемой преобразователем частоты.
Длительность фаз разгона и торможения зависит от времени разгона и времени замедления (P1122 = время разгона и P1121 = время замедления), настроенных в SINAMICS V20.

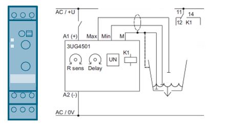
Контроль уровня и защита от сухого хода
Чтобы избежать работы насоса всухую в этой системе охлаждающей воды, используется трёхполюсный проволочный электрод для контроля уровня воды в резервуаре. Для электрода задаются контрольная точка (M), минимальный уровень заполнения (Min) и максимальный уровень заполнения (Max).

Трехполюсный проволочный электрод подключен к реле контроля SIRIUS.

Принцип действия реле контроля SIRIUS основан на измерении электрического сопротивления жидкости между двумя погружными зондами (Min, Max) и контрольной клеммой (M). Если измеренное значение ниже чувствительности (R sens), установленной на передней панели реле контроля SIRIUS, реле меняет свое положение переключения. Реле контроля находится в режиме «защита от сухого хода» (уставка «OV»). Оно меняет свое положение переключения (временная диаграмма: OVER) при достижении максимального уровня жидкости. Оно возвращается в исходное положение, как только зонд Min перестает касаться жидкости.

Реле контроля имеет два режима работы, которые можно выбрать с помощью переключателей в устройстве:
• защита от сухого хода, положение переключателя OVER
• защита от перелива, положение переключателя UNDER
Реле контроля SIRIUS подключается к цифровому входу логического модуля LOGO!. При обнаружении сухого хода запуск преобразователя частоты V20 прекращается.

К клеммам Min и Max реле контроля SIRIUS можно также подключать другие датчики сопротивления в диапазоне от 5 до 100 кОм, например, фотодатчики, датчики температуры, датчики расстояния . Таким образом, реле контроля подходит не только для контроля уровня жидкостей.
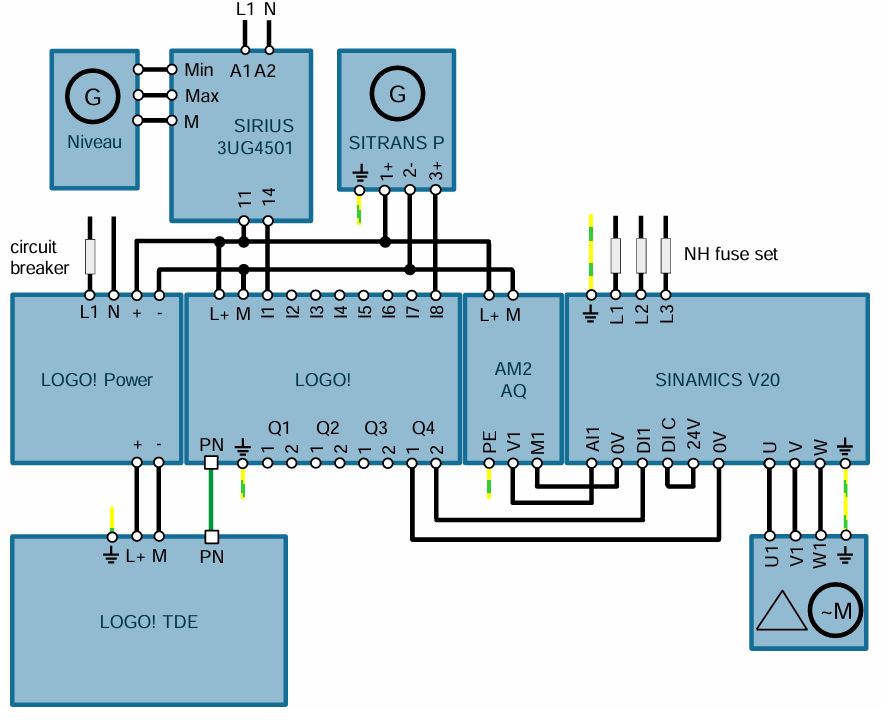
Схема подключения используемого оборудования

Блок питания LOGO! Power 1,3 А обеспечивает питание устройств напряжением 24 В.
В решении автоматизации используется логический модуль LOGO! с релейными выходами и встроенной функцией часов.
Для отображения сообщений к логическому модулю LOGO! подключен модуль LOGO! TDE.
LOGO! AM2 AQ используется в качестве модуля расширения с двумя аналоговыми выходами. Один аналоговый выход подключен к преобразователю частоты SINAMICS V20.
Двигатель подключен к преобразователю частоты SINAMICS V20.
Преобразователь давления SITRANS P подключен к встроенному аналоговому входу логического модуля LOGO!.
Реле контроля SIRIUS подключено к цифровому входу логического модуля LOGO!. К контрольному реле SIRIUS подключается трехполюсный проволочный электрод.
Масштабирование аналоговых значений в физические значения PLC LOGO!
Измеряемые аналоговые значения можно опционально масштабировать с помощью аналоговых блоков, чтобы пользователь мог видеть реальные физические величины (такие как давление, температура, обороты/мин), отображаемые в программе LOGO!.

Установите диапазон измерения входного сигнала датчика в соответствии с реальными физическими значениями. Ввод десятичных знаков в физические значения не допускается.

Например: аналоговый входной сигнал 0–10 В соответствует физическому значению давлению 0–2,50 бар. В свойствах блока ПИ-регулятора установите следующие значения:
• Минимум (1): 0
• Максимум (2): 250
• Время интегрирования (3): 2 с
Параметр «Усиление» (4) рассчитывается автоматически.

Задание уставки ПИ-регулятора через Текстовый дисплей LOGO!
Базовый модуль LOGO! 8 содержит встроенный веб-сервер, способный отображать текстовые сообщения. Для этого базовый модуль LOGO! 8 должен быть подключен к вашему ПК, смартфону или планшету напрямую через локальную сеть (LAN) или через беспроводную сеть (WLAN).
Управление через веб-браузер аналогично работе базового модуля LOGO! 8 и LOGO! TDE.
-
Откройте веб-браузер на вашем ПК, смартфоне или планшете.
-
Введите адрес реле LOGO! 8 в адресную строку: в данном примере 192.168.0.6.

-
В веб-браузере отобразится начальный адрес LOGO! 8. Введите пароль. Значение по умолчанию — «LOGO».
-
Установите флажок «Оставаться в системе». Нажмите кнопку «Войти».
-
Нажмите кнопку «LOGO! BM». На дисплее базового модуля LOGO! 8 отобразятся гистограммы ПИ-регулятора.

Нажмите кнопку «LOGO! TD».
На дисплее LOGO! TDE отобразится числовое представление ПИ-регулятора.

Нажмите F4, чтобы увеличить заданное значение.
Нажмите F1, чтобы уменьшить заданное значение.
Нажмите F3, чтобы включить или выключить подсветку дисплея.
Нажмите F2, чтобы переключить язык.
Нажмите клавишу курсора "Вниз", чтобы перейти к счётчику моточасов.
На дисплее отобразится счётчик моточасов.

Нажатие клавиши курсора "Вверх" вернёт вас к числовому представлению ПИ-регулятора.
Отображение хода регулирования ПИ-регулятора в виде кривой в реальном времени
-
Открываем проект в LOGO!Soft Comfort
-
Щёлкните по функции «Онлайн-тест».

- Перетащите курсор мыши на ПИ-регулятор и щёлкните по символу с очками. Откроется окно тренда LOGO!Soft Comfort.

- Щёлкните по линии тренда «SP», чтобы отобразить тренд «SP». Красный тренд «AQ» отображает заданную скорость (n set) [‰]. Зелёный тренд «SP» отображает заданное давление (P set) [мбар]. Синий тренд «PV» отображает фактическое давление (P act) [мбар].
